受賞!!【ニュース】
2020年06月23日 |
企業ニュース小松工業 Japan表彰・認定等

この度小松工業株式会社は主要取引先でありますお客様より、2019年度の品質、
原価改善の優秀取引先として選出されました。
これは私たち小松工業の品質、納期、原価改善へ対する努力とその他の施策に
対する取組み等がお客様から高く評価されたことに他なりません。
今後につきましてもこれをばねにお客様、お取引先様からの信用の継続、さら
なる向上を追求し確固たる信頼関係を構築すべく社員一丸となって努力して
まいります。
2020年4月13日
代表取締役社長
小松 敏幸

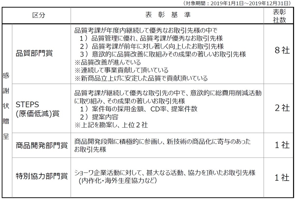
品質部門賞とSTEPS(原価低減)賞のダブル受賞となりました。

*残念ながら予定していました表彰式は、コロナウイルス感染症が全国的に
拡大している状況を踏まえ中止となっております。
《ご参考》

【追記】

先延ばしになっていましたが本日6/23、当社本社にて上記の表彰を受けました。

記念の盾を頂きました。
表彰。
